Avoiding Common Errors During Adult Basic Life Support
Even minor errors during Basic Life Support (BLS) can reduce survival chances. Understanding common pitfalls and how to avoid them ensures effective, timely, and safe resuscitation for adults in emergencies.
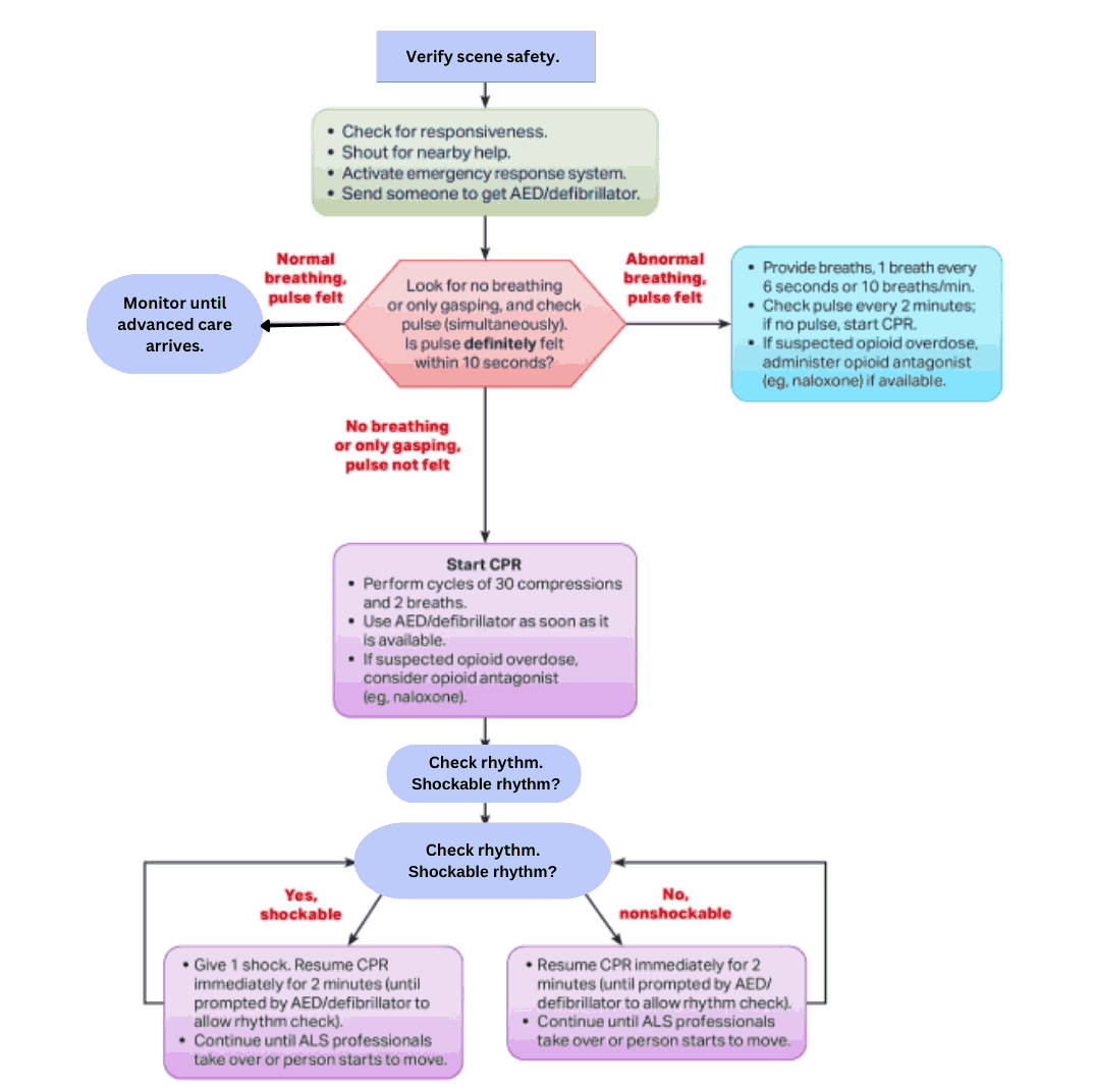
Delaying Emergency Services: Call for Help Immediately
Always activate emergency response systems and call 911 without hesitation. Early professional assistance improves survival and allows the timely arrival of advanced care and an AED.Incorrect Hand Placement: Position for Effective Compressions
Place your hands at the center of the victim’s chest, on the lower half of the sternum. Proper positioning ensures compressions reach the heart effectively, improving blood flow to vital organs.Skipping AED Use: Utilize Defibrillators Promptly
Automated External Defibrillators (AEDs) are lifesaving and simple to use. Do not delay their use. Follow the prompts and include them in CPR cycles as soon as they are available.Improper Compression Rate: Maintain 100-120 Per Minute
Keep chest compressions at 100-120 per minute. Too slow or too fast reduces circulation effectiveness, lowering oxygen delivery to the brain and vital organs.Interrupting CPR Too Soon: Continue Without Unnecessary Pauses
Do not stop CPR until professional help arrives or the person shows clear signs of recovery. Continuous compressions maximize survival chances.Failing to Open the Airway: Ensure Effective Breathing
Tilt the head back and lift the chin before rescue breaths. Proper airway positioning allows breaths to enter the lungs and improves oxygen delivery.Improper Assessment: Check Responsiveness and Breathing Quickly
Rapidly evaluate whether the person is responsive and breathing normally. Accurate assessment guides correct BLS steps and avoids unnecessary or delayed interventions.
